【福利】综评批次招生≠综合评价招生!进清北有新路子,8所你不知道的综评模式招生院校!
综合评价招生模式:
(1)全国范围招生:清华大学领军计划、北京大学博雅计划和上海纽约大学综合评价均面向全国进行招生。
此外,北京外国语大学、中国科学院大学、南方科技大学等高校综合评价招生面向全国大多数省份进行。
(2)针对单个省份招生:上海市综合评价录取改革试点、浙江省三位一体综合评价招生、江苏省综合评价招生、山东省综合评价招生、广东省综合评价招生。
上海综评录取在考生中引人瞩目的6大特色:
1、目前实施院校不断壮大
上海的综合评价招生从2015年交复两校,近几年实施院校不断增加,包含了上海9所985和211院校;以清华、北大为首的部分外省市重点院校;上海纽约大学、昆山杜克大学等中外合作院校;以及2019年上海新增的上海中医药大学。
2、高校层次分布较广
上海综合评价招生中,高校层次分布较广,能够覆盖优等生和中等生。
3、考察方式以面试为主
综合评价招生注重考察考生的综合素质,主要体现在面试考核上,主要进行专业素养、情商、仪表风度、口才、反应敏捷程度、心理素质、道德品质、价值观念等方面的考察。
4、招生对象覆盖范围广
综合评价招生模式是高考招生制度改革的重要组成部分,考察方向主要涉及综合成绩、综合素质、学科特长、社会实践等多个维度。
5、注重综合成绩
相比自主招生对竞赛要求等级较高,综合评价更侧重考生的综合成绩,只要考生高中阶段综合成绩优秀就能报名,且初审通过率远远高于自主招生。
6、录取优惠模式多元化
综合评价录取优惠模式主要分两种:直接降分录取、根据综合成绩择优录取。
直接降分录取主要为清华大学领军计划和北京大学博雅计划,获得认定资格的考生可在高考的基础上直接降分录取。
根据综合成绩择优录取是目前综合评价录取主流模式,即录取均以考生高考成绩、高校综合测试成绩和高中学业水平测试成绩三者按照一定比例(多数是6:3:1)折算成总分,择优录取。
通过对相关政策的了解,小景为您汇总了2019年用综评模式在上海招生的院校,并详细写明了各高校的录取要求以及综评录取优惠政策,供2020届学生和家长参考:
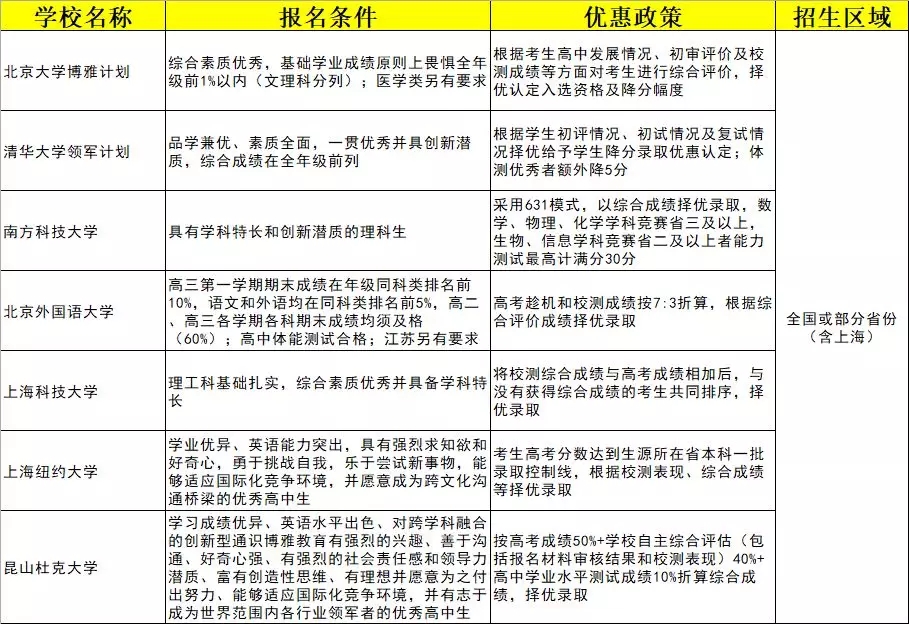
2019上海综评批次“10+1”录取院校

上海考生耳熟能详、魂牵梦绕的“10+1”综评批次院校报名条件及优惠政策一览。
在选考科目方面,只有上海外国语大学对高考选考科目没有限制,其他院校大都根据专业的不同而要求需选考某些科目(其中物化生等理科科目为多)。
2019年上海综评模式提前批招生
(录取院校)

2019年全国综评模式提前批招生
(录取院校)

清北对于上海考生的优待不仅仅体现在优惠政策上,而是上海考生可以同时走全国和上海录取两条路径,得到两次参与面试资格,等同于手握两张进入清北的“门票”。
其中清华大学要求考生综合学业成绩在全年级前列,但也没有具体排名限制。北京大学要求基础学业成绩原则上应位居全年级前1%以内(文理科类分列);医学类另有要求。
北京外国语大学在学业成绩方面的要求最详细,要求考生高三第一学期期末成绩排名年级10%,高二、高三各科都需及格,还对体能测试成绩做了要求。并且,北外还很看重语文和外语的成绩,这两科排名要求比整体学业成绩排名要求还要高,充分体现了学校基于自身学科定位的考虑。
上海科技大学根据自己院校的发展方向,要求报考考生具有扎实的理工科基础。
中外合作的几所大学则是要求英语能力突出。南方科技大学、上海科技大学明确了只招理科生。并且南方科技大学明确表示考生获数学、物理、化学竞赛省二及以上奖,能力测试可计为满分。

